Количество ШС
12
Ток нагрузки в ШС, мА
1,5
Буфер событий
40
Напряжение в ШС, В
19,5 ± 0,5
Количество коммутационных реле
2
Количество ключей
64
Рекомендуемый АКБ, А*ч
7
Тип изделия
Прибор приемно-контрольный
Напряжение питания, В
187 - 242
Потребляемая мощность, Вт
15
Диапазон рабочих температур, °С
-30...+50
Степень защиты, IP
IP20
Габаритные размеры, мм
250x210x80
Масса, кг
0,7
Прибор приемно-контрольный охранно-пожарный
1 шт
- Главная
- Каталог
- Средства и системы охранно-пожарной сигнализации
- Приборы приемно-контрольные
- Приборы приемно-контрольные охранно-пожарные
- Прибор приемно-контрольный охранно-пожарный Гранит-12 (новый)
Прибор приемно-контрольный охранно-пожарный Гранит-12 (новый)
Артикул: 222327
12160 р./шт.
(с НДС)
0 р.
| Количество | Ваша цена | Экономия |
|---|---|---|
| Опт от 5 шт. | 11 000 р./шт. | 1 160 р. |
| Запросить КП на крупный опт |
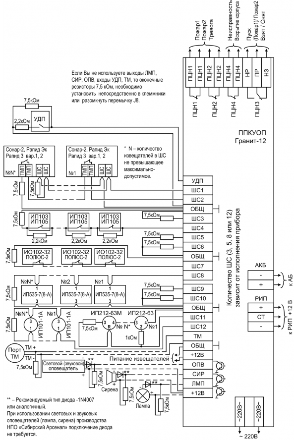
12 зон, 2 ПЦН, эл. ключ, под аккумулятор 4/7 Ач, гибкое программирование
Характеристики:
Производитель:
Сибирский Арсенал
Описание:
Особенности
- Гибкая настройка прибора с использованием программного обеспечения – конфигуратора ArsProg. Подключение к компьютеру через разъем microUSB.
- Возможность ручной настройки прибора без компьютера с помощью перемычек.
- Способы постановки на охрану и снятия с охраны:
- раздельное управление шлейфами сигнализации кнопками управления, ключами ТМ;
- управление шлейфами сигнализации с помощью универсального считывателя «Портал»: Proximity-картами, набором цифрового кода кнопками, радиоканальными брелоками, ключами ТМ.
- Три выхода управления оповещателями типа «открытый коллектор»: «Лампа», «Сирена» и «Оповещение о пожаре».
- Автоматический контроль линий подключения оповещателей на обрыв или короткое замыкание.
- Выбор тактик работы охранных и пожарных шлейфов сигнализации прибора.
- Для охранных шлейфов предусмотрены тактики ТИХАЯ ТРЕВОГА и АВТОВОЗВРАТ В РЕЖИМ ОХРАНЫ.
- Тактика ТИХАЯ ТРЕВОГА позволяет не привлекать внимание при тревоге: не включается сирена, не мигает лампа. Срабатывание отображается только светодиодным индикатором прибора, выдача сигнала «Тревога» происходит на линию ПЦН1 или ПЦН2 (зависит от настроек).
- Тактика АВТОВОЗВРАТ В РЕЖИМ ОХРАНЫ: если через 3 минуты после нарушения шлейфа признаки проникновения отсутствуют, шлейф возвращается в режим охраны. При повторных нарушениях ШС формируется укороченный (10 с) звуковой сигнал и линия ПЦН размыкается.
- Прибор обеспечивает задержку на включение звукового оповещателя после нарушения охранного ШС на время 15 секунд. По умолчанию задержка установлена для ШС1, в Конфигураторе ArsProg задержку можно установить для всех охранных ШС.
- Парольная защита органов управления прибора от несанкционированного доступа.
- Встроенный источник бесперебойного питания с использованием аккумулятора 12 В, 4,5 Ач или 7 Ач. Возможность подключить внешний резервированный источник питания 12 В.
- Возможность для пользователя обновлять программу работы микроконтроллера прибора.
Техническая документация
Сертификаты
Ввиду того, что изделие может быть модифицировано, сведения, представленные на данной странице (изображение, характеристики, документация и т.п.), могут отличаться от фактических особенностей товара. За дополнительной информацией обращайтесь в техническую поддержку.
Каталог товаров
-
Охранно-пожарная сигнализация
-
Адресные системы
-
Радиоканальные системы
-
Астра-Р (ТЕКО)
-
Астра-РИ (ТЕКО)
-
Астра-РИ-М (ТЕКО)
-
Астра-Прайм (ТЕКО)
-
Астра-Zитадель (ТЕКО)
-
Ладога-РК (Риэлта)
-
С2000Р (Болид)
-
ВЕКТОР-АР (Сибирский Арсенал)
-
ВЕТТА-2020 (Сибирский Арсенал)
-
ГРАНИТ-РК (Сибирский Арсенал)
-
Риф-Ринг-1 (Альтоника)
-
Риф-Ринг-2 (Альтоника)
-
Риф-Ринг-701 (Альтоника)
-
Риф-Ринг-200 (Альтоника)
-
Lonta Optima (Альтоника)
-
Lonta-202 (Альтоника)
-
ACS (GSN)
-
-
GSM системы
-
Приборы приемно-контрольные
-
Извещатели охранные для помещений
-
Извещатели магнитоконтактные
-
Извещатели тревожной сигнализации
-
Извещатели разбития стекла акустические
-
Извещатели разбития стекла ударноконтактные
-
Извещатели движения ультразвуковые
-
Извещатели движения инфракрасные объемные
-
Извещатели движения пассивные инфракрасные поверхностные (штора)
-
Извещатели движения пассивные инфракрасные линейные (коридор)
-
Извещатели движения пассивные инфракрасные потолочные
-
Извещатели движения комбинированные
-
Извещатели совмещенные
-
Извещатели вибрационные и емкостные
-
-
Извещатели охраны периметра
-
Извещатели охраны периметра линейные ИК-активные
-
Извещатели охраны периметра линейные радиоволновые для установки на открытых участках
-
Извещатели охраны периметра ИК-пассивные
-
Извещатели охраны периметра объемные радиоволновые
-
Извещатели охраны периметра комбинированные
-
Извещатели охраны периметра проводно-волновые
-
Извещатели охраны периметра вибрационные
-
-
Извещатели пожарные
-
Извещатели дымовые 2-х проводные
-
Извещатели дымовые 4-х проводные
-
Извещатели дымовые автономные
-
Извещатели дымовые линейные
-
Извещатели дымовые аспирационные
-
Извещатели тепловые максимальные (пороговые)
-
Извещатели тепловые максимально-дифференциальные
-
Извещатели линейные тепловые пожарные
-
Извещатели пламени
-
Извещатели ручные
-
Извещатели комбинированные
-
-
Извещатели аварийные
-
Оповещатели
-
Светильники и аварийное освещение
-
Системы активной защиты
-
Распродажа
-
-
Системы охранного телевидения
-
Системы контроля и управления доступом
-
Домофоны
-
IP-домофония
-
Идентификаторы
-
Кнопки выхода
-
Считыватели
-
Кодовые панели
-
Автономные устройства контроля доступа
-
Сетевые системы контроля доступа
-
Биометрический контроль доступа
-
Системы обратной и диспетчерской связи
-
Замки
-
Электрозащелки
-
Доводчики
-
Турникеты
-
Калитки
-
Ограждения
-
Шлагбаумы
-
Автоматика для ворот
-
Досмотровое оборудование
-
-
Системы оповещения
и управление эвакуацией-
СОУЭ Тромбон
-
СОУЭ Ария (Электротехника и Автоматика)
-
СОУЭ Соната (ВИСТЛ)
-
СОУЭ С (ИП Раченков)
-
СОУЭ МЕТА
-
СОУЭ Октава (Полисервис)
-
СОУЭ Рокот (Сибирский Арсенал)
-
СОУЭ РЕЧОР (РУССБЫТ)
-
СОУЭ РЕЧОР-АТ (АНТИТЕРРОР) (РУССБЫТ)
-
СОУЭ ПКИ-Р (СпецКомИнтегРо)
-
Системы оповещения о пожаре Asenware
-
СОУЭ ROXTON
-
Звуковое оборудование RORSYS
-
СОУЭ JDM
-
СОУЭ MKV
-
СОУЭ ZVON
-
СОУЭ INTER-М
-
-
Взрывозащищенное оборудование
-
Извещатели пожарные взрывозащищенные
-
Извещатели пожарные тепловые резервуарные
-
Извещатели пожарные тепловые точечные
-
Извещатели пожарные тепловые максимально-дифференциальные
-
Извещатели пожарные дымовые
-
Извещатели пожарные комбинированные
-
Извещатели пожарные ручные взрывозащищенные
-
Извещатели пожарные пламени взрывозащищенные
-
Комплектующие к пожарным извещателям
-
-
Извещатели пожарные линейные взрывозащищенные
-
Извещатели охранные взрывозащищенные
-
Извещатели аварийные взрывозащищенные
-
Оповещатели взрывозащищенные
-
Табло оповещения взрывозащищённое
-
Приборы приемно-контрольные и пульты управления взрывозащищенные
-
Адресные взрывозащищенные системы
-
Посты управления взрывозащищенные
-
Системы видеонаблюдения взрывозащищенные
-
Системы контроля доступа взрывозащищенные
-
Громкоговорители взрывозащищенные
-
Коробки коммутационные взрывозащищенные
-
Барьеры искрозащиты
-
Кабельные вводы взрывозащищенные
-
-
Источники вторичного электропитания
-
Расходные и монтажные материалы
-
Средства пожаротушения
-
Первичные средства пожаротушения
-
Порошковое пожаротушение
-
Водяное пожаротушение
-
Аэрозольное пожаротушение
-
Газовое пожаротушение
-
Автономные установки пожаротушения
-
Клапан сброса избыточного давления КСИД
-
Водопенное оборудование
-
Шкафы пожарные
-
Дымоудаление
-
Средства защиты и спасения
-
Знаки безопасности и плакаты
-
-
Сетевое оборудование