Дальность действия радиоканала, м
До 9000
Количество каналов
1 (радиоканал) + 4 (проводныe)
Максимальная длина линии связи, м
1,5 (RS-232); 1500 (RS-485)
Мощность излучения,мВт
10 (под заказ 350)
Рабочая скорость передачи, Бит/с
3840 - 61440 (эфир), 1920 - 92160 (порты)
Максимальное удаление выносной антенны
3м через SMA-F (любая)
Волновое сопротивление, Ом
50
Управление прибором
Вручную, ПК
Дополнительное оборудование
Есть: встр. приёмопередатчик; крепл. на мачту (приоб)
Тип установки
Накладной горизонт. и вертикаль.
Материал
Пластик
Интерфейс
Радиоканал (433 МГц), RS-485, RS-232
Тип изделия
Радиомодем (радиоудлинитель, радиоретранслятор)
Интеграция с оборудованием или ПО
С любым сторон. оборуд. (через RS-485, RS-232)
Цвет
Светло-серый
Напряжение питания, В
DC (8 - 32)
Ток потребления. мА
310
Потребляемая мощность, Вт
1,5
Разъем
SMA, клеммы
Тип соединения
Прозрачный мост (точка - точка, точка - многоточка)
Диапазон рабочих температур, °С
-40...+50
Каналы связи
Радиоканал (433 - 435 МГц - настраиваемые), провод
Степень защиты, IP
65
Габаритные размеры, мм
156х65х40
Масса, кг
88х87х44
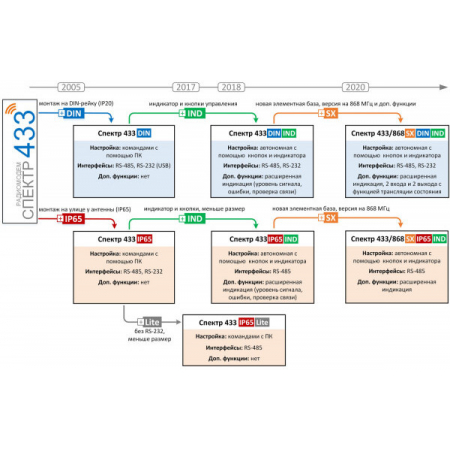
Спектр 433 IP65
Данный товар находится в архиве!
Возможность поставки уточняйте у менеджера!!
Спектр 433 IP65 - радиомодем (радиоудлинитель, радиоретранслятор) с настраиваемой частотой (433 - 435 МГц) в пылевлагозащитном корпусе со степенью защиты (IP65), дальностью связи до 9 км, конфигурированием через RS-232 с помощью ПК предназначен для использования в различных системах сбора данных и управления с элементами радиоканала (АСКУЭ, АСУТП, противопожарные и охранные системы, контроль доступа, телеметрия, оборудование "умный дом", системы загазованности и протечки тепло- и хладоносителей и т.д.).
Основной режим работы модема - "прозрачный мост".
В этом режиме модем являются радиоудлинителем интерфейсов RS-485 и RS-232 - внешнее оборудование "не замечает", что работает через него.
Благодаря этому практически не имеет значения протокол, по которому работает внешнее оборудование - модем легко встраивается в новые или уже построенные системы без необходимости доработки программного обеспечения.
Это касается как простых систем с парой объектов (точка - точка), так и сложных систем с большим количеством объектов (точка - многоточка).
Другие режимы работы модема:
- перемежение;
- рандомизация;
- пакетный в сторону DTE;
- пакетный в сторону DCE;
- «прямой доступ»;
- командный;
- смена ПО.
Совместно с радиомодемом можно использовать любые антенны диапазона (433 - 435 МГц) с волновым сопротивлением 50 Ом, подходящих для различных условий применения: направленные и ненаправленные, с креплением на мачту/кронштейн, врезные, на магнитном основании.
Для подключения антенны радиомодем оборудован винтовым ВЧ разъемом типа SMA-F.
Дальность связи можно увеличить, используя возможность работы радиомодема в режиме ретранслятора (без потери основных функций).
Возможность смены рабочей частоты позволяет "уйти" от помех, создаваемых сторонним оборудованием.
Модем обеспечивает передачу данных в эфире со скоростью от 4800 до 76800 бод (3840 - 61440 бит/сек), через RS-232 и RS-485 со скоростью 2400 - 115200 бод (1920 - 92160 бит/сек).
Модем работает с выходной мощностью 10 мВт (имеется возможность увеличить мощность для компенсации потерь в антенном кабеле до 350 мВт).
Для модема не требуется получение на его работу в вышеуказанной полосе частот.
Ввиду того, что изделие может быть модифицировано, сведения, представленные на данной странице (изображение, характеристики, документация и т.п.), могут отличаться от фактических особенностей товара. За дополнительной информацией обращайтесь в техническую поддержку.
-
Охранно-пожарная сигнализация
-
Адресные системы
-
Радиоканальные системы
-
Астра-Р (ТЕКО)
-
Астра-РИ (ТЕКО)
-
Астра-РИ-М (ТЕКО)
-
Астра-Прайм (ТЕКО)
-
Астра-Zитадель (ТЕКО)
-
Ладога-РК (Риэлта)
-
С2000Р (Болид)
-
ВЕКТОР-АР (Сибирский Арсенал)
-
ВЕТТА-2020 (Сибирский Арсенал)
-
ГРАНИТ-РК (Сибирский Арсенал)
-
Риф-Ринг-1 (Альтоника)
-
Риф-Ринг-2 (Альтоника)
-
Риф-Ринг-701 (Альтоника)
-
Риф-Ринг-200 (Альтоника)
-
Lonta Optima (Альтоника)
-
Lonta-202 (Альтоника)
-
ACS (GSN)
-
-
GSM системы
-
Приборы приемно-контрольные
-
Извещатели охранные для помещений
-
Извещатели магнитоконтактные
-
Извещатели тревожной сигнализации
-
Извещатели разбития стекла акустические
-
Извещатели разбития стекла ударноконтактные
-
Извещатели движения ультразвуковые
-
Извещатели движения инфракрасные объемные
-
Извещатели движения пассивные инфракрасные поверхностные (штора)
-
Извещатели движения пассивные инфракрасные линейные (коридор)
-
Извещатели движения пассивные инфракрасные потолочные
-
Извещатели движения комбинированные
-
Извещатели совмещенные
-
Извещатели вибрационные и емкостные
-
-
Извещатели охраны периметра
-
Извещатели охраны периметра линейные ИК-активные
-
Извещатели охраны периметра линейные радиоволновые для установки на открытых участках
-
Извещатели охраны периметра ИК-пассивные
-
Извещатели охраны периметра объемные радиоволновые
-
Извещатели охраны периметра комбинированные
-
Извещатели охраны периметра проводно-волновые
-
Извещатели охраны периметра вибрационные
-
-
Извещатели пожарные
-
Извещатели дымовые 2-х проводные
-
Извещатели дымовые 4-х проводные
-
Извещатели дымовые автономные
-
Извещатели дымовые линейные
-
Извещатели дымовые аспирационные
-
Извещатели тепловые максимальные (пороговые)
-
Извещатели тепловые максимально-дифференциальные
-
Извещатели линейные тепловые пожарные
-
Извещатели пламени
-
Извещатели ручные
-
Извещатели комбинированные
-
-
Извещатели аварийные
-
Оповещатели
-
Светильники и аварийное освещение
-
Системы активной защиты
-
Распродажа
-
-
Системы охранного телевидения
-
Системы контроля и управления доступом
-
Домофоны
-
IP-домофония
-
Идентификаторы
-
Кнопки выхода
-
Считыватели
-
Кодовые панели
-
Автономные устройства контроля доступа
-
Сетевые системы контроля доступа
-
Биометрический контроль доступа
-
Системы обратной и диспетчерской связи
-
Замки
-
Электрозащелки
-
Доводчики
-
Турникеты
-
Калитки
-
Ограждения
-
Шлагбаумы
-
Автоматика для ворот
-
Досмотровое оборудование
-
-
Системы оповещения
и управление эвакуацией-
СОУЭ Тромбон
-
СОУЭ Ария (Электротехника и Автоматика)
-
СОУЭ Соната (ВИСТЛ)
-
СОУЭ С (ИП Раченков)
-
СОУЭ МЕТА
-
СОУЭ Октава (Полисервис)
-
СОУЭ Рокот (Сибирский Арсенал)
-
СОУЭ РЕЧОР (РУССБЫТ)
-
СОУЭ РЕЧОР-АТ (АНТИТЕРРОР) (РУССБЫТ)
-
СОУЭ ПКИ-Р (СпецКомИнтегРо)
-
Системы оповещения о пожаре Asenware
-
СОУЭ ROXTON
-
Звуковое оборудование RORSYS
-
СОУЭ JDM
-
СОУЭ MKV
-
СОУЭ ZVON
-
СОУЭ INTER-М
-
-
Взрывозащищенное оборудование
-
Извещатели пожарные взрывозащищенные
-
Извещатели пожарные тепловые резервуарные
-
Извещатели пожарные тепловые точечные
-
Извещатели пожарные тепловые максимально-дифференциальные
-
Извещатели пожарные дымовые
-
Извещатели пожарные комбинированные
-
Извещатели пожарные ручные взрывозащищенные
-
Извещатели пожарные пламени взрывозащищенные
-
Комплектующие к пожарным извещателям
-
-
Извещатели пожарные линейные взрывозащищенные
-
Извещатели охранные взрывозащищенные
-
Извещатели аварийные взрывозащищенные
-
Оповещатели взрывозащищенные
-
Табло оповещения взрывозащищённое
-
Приборы приемно-контрольные и пульты управления взрывозащищенные
-
Адресные взрывозащищенные системы
-
Посты управления взрывозащищенные
-
Системы видеонаблюдения взрывозащищенные
-
Системы контроля доступа взрывозащищенные
-
Громкоговорители взрывозащищенные
-
Коробки коммутационные взрывозащищенные
-
Барьеры искрозащиты
-
Кабельные вводы взрывозащищенные
-
-
Источники вторичного электропитания
-
Расходные и монтажные материалы
-
Средства пожаротушения
-
Первичные средства пожаротушения
-
Порошковое пожаротушение
-
Водяное пожаротушение
-
Аэрозольное пожаротушение
-
Газовое пожаротушение
-
Автономные установки пожаротушения
-
Клапан сброса избыточного давления КСИД
-
Водопенное оборудование
-
Шкафы пожарные
-
Дымоудаление
-
Средства защиты и спасения
-
Знаки безопасности и плакаты
-
-
Сетевое оборудование