Выходное напряжение, В
12,9 - 13,9
Номинальный ток выхода, А
1
Рекомендуемый АКБ, А*ч
7
Тип изделия
Источник бесперебойного питания
Напряжение питания, В
176 - 253
Диапазон рабочих температур, °С
-20...+55
Степень защиты, IP
30
Габаритные размеры, мм
285х210х95
Масса (без аккумулятора) , не более, кг
0,75
Источник бесперебойного питания
1 шт
- Главная
- Каталог
- Источники электропитания
- Бесперебойные источники питания
- Бесперебойные с выходным напряжением 12 В
- Источник бесперебойного питания Парус 12-1П исп.2 (Парус-4П исп. 2)
Источник бесперебойного питания Парус 12-1П исп.2 (Парус-4П исп. 2)
| Количество | Ваша цена | Экономия |
|---|---|---|
| Опт от 12 шт. | 3 885 р./шт. | 415 р. |
| Запросить КП на крупный опт |
Парус 12-1П исп. 2 «Парус-4» служит для обеспечения непрерывной работы устройств, требующих напряжения питания 12 В, и предназначен для круглосуточной работы.
При срабатывании защиты от перегрузки отключается выход +12 В, индикатор "+12В" мигает красным светом и выдаётся прерывистый звуковой сигнал.
Восстановление выходного напряжения после снятия короткого замыкания или перегрузки происходит через 20...30 с. Не допускается продолжительная работа Парус 12-1П исп. 2 в режиме короткого замыкания или перегрузки.
В Парус 12-1П исп. 2 применен режим "плавного" включения выходного напряжения, поэтому задержанное появление индикации выходного напряжения является нормальным.
Заряд аккумулятора происходит в буферном режиме напряжением 13,7-13,8 В.
При глубоком разряде АКБ выход +12 В отключается, индикатор "АКБ" гаснет, индикатор "+12В" кратковременно мигает красным и выдается кратковременный однотонный сигнал.
При установке в Парус 12-1П исп. 2 глубоко разряженного или неисправного аккумулятора индикатор "АКБ" не включается, пока аккумулятор не будет заряжен.
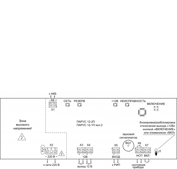
Особенности Парус 12-1П исп.2:
- Возможность установки аккумуляторной батареи (АКБ) емкости 7 Ач.
- Возможность работы с перегрузкой по току и емкостной нагрузкой до 4700 мкФ.
- Два выхода для подключения нагрузки, каждый выход имеет отдельный фильтр
- Электронная защита:
- при переполюсовке АКБ;
- при КЗ;
- при перегрузке в нагрузке;
- от глубокого разряда АКБ.
- Автоматическое восстановление выходного напряжения после снятия короткого замыкания или перегрузки.
- Звуковая сигнализация при переходе между режимами и во время критических режимов работы (перегрузки и КЗ).
- Для блокировки отключения выхода +12 В на плате установлен джампер J1.
- Три светодиодных индикатора позволяют визуально контролировать наличие напряжения в сети, состояние АКБ и напряжение на выходе источника.
Ввиду того, что изделие может быть модифицировано, сведения, представленные на данной странице (изображение, характеристики, документация и т.п.), могут отличаться от фактических особенностей товара. За дополнительной информацией обращайтесь в техническую поддержку.
-
Охранно-пожарная сигнализация
-
Адресные системы
-
Радиоканальные системы
-
Астра-Р (ТЕКО)
-
Астра-РИ (ТЕКО)
-
Астра-РИ-М (ТЕКО)
-
Астра-Прайм (ТЕКО)
-
Астра-Zитадель (ТЕКО)
-
Ладога-РК (Риэлта)
-
С2000Р (Болид)
-
ВЕКТОР-АР (Сибирский Арсенал)
-
ВЕТТА-2020 (Сибирский Арсенал)
-
ГРАНИТ-РК (Сибирский Арсенал)
-
Риф-Ринг-1 (Альтоника)
-
Риф-Ринг-2 (Альтоника)
-
Риф-Ринг-701 (Альтоника)
-
Риф-Ринг-200 (Альтоника)
-
Lonta Optima (Альтоника)
-
Lonta-202 (Альтоника)
-
ACS (GSN)
-
-
GSM системы
-
Приборы приемно-контрольные
-
Извещатели охранные для помещений
-
Извещатели магнитоконтактные
-
Извещатели тревожной сигнализации
-
Извещатели разбития стекла акустические
-
Извещатели разбития стекла ударноконтактные
-
Извещатели движения ультразвуковые
-
Извещатели движения инфракрасные объемные
-
Извещатели движения пассивные инфракрасные поверхностные (штора)
-
Извещатели движения пассивные инфракрасные линейные (коридор)
-
Извещатели движения пассивные инфракрасные потолочные
-
Извещатели движения комбинированные
-
Извещатели совмещенные
-
Извещатели вибрационные и емкостные
-
-
Извещатели охраны периметра
-
Извещатели охраны периметра линейные ИК-активные
-
Извещатели охраны периметра линейные радиоволновые для установки на открытых участках
-
Извещатели охраны периметра ИК-пассивные
-
Извещатели охраны периметра объемные радиоволновые
-
Извещатели охраны периметра комбинированные
-
Извещатели охраны периметра проводно-волновые
-
Извещатели охраны периметра вибрационные
-
-
Извещатели пожарные
-
Извещатели дымовые 2-х проводные
-
Извещатели дымовые 4-х проводные
-
Извещатели дымовые автономные
-
Извещатели дымовые линейные
-
Извещатели дымовые аспирационные
-
Извещатели тепловые максимальные (пороговые)
-
Извещатели тепловые максимально-дифференциальные
-
Извещатели линейные тепловые пожарные
-
Извещатели пламени
-
Извещатели ручные
-
Извещатели комбинированные
-
-
Извещатели аварийные
-
Оповещатели
-
Светильники и аварийное освещение
-
Системы активной защиты
-
Распродажа
-
-
Системы охранного телевидения
-
Системы контроля и управления доступом
-
Домофоны
-
IP-домофония
-
Идентификаторы
-
Кнопки выхода
-
Считыватели
-
Кодовые панели
-
Автономные устройства контроля доступа
-
Сетевые системы контроля доступа
-
Биометрический контроль доступа
-
Системы обратной и диспетчерской связи
-
Замки
-
Электрозащелки
-
Доводчики
-
Турникеты
-
Калитки
-
Ограждения
-
Шлагбаумы
-
Автоматика для ворот
-
Досмотровое оборудование
-
-
Системы оповещения
и управление эвакуацией-
СОУЭ Тромбон
-
СОУЭ Ария (Электротехника и Автоматика)
-
СОУЭ Соната (ВИСТЛ)
-
СОУЭ С (ИП Раченков)
-
СОУЭ МЕТА
-
СОУЭ Октава (Полисервис)
-
СОУЭ Рокот (Сибирский Арсенал)
-
СОУЭ РЕЧОР (РУССБЫТ)
-
СОУЭ РЕЧОР-АТ (АНТИТЕРРОР) (РУССБЫТ)
-
СОУЭ ПКИ-Р (СпецКомИнтегРо)
-
Системы оповещения о пожаре Asenware
-
СОУЭ ROXTON
-
Звуковое оборудование RORSYS
-
СОУЭ JDM
-
СОУЭ MKV
-
СОУЭ ZVON
-
СОУЭ INTER-М
-
-
Взрывозащищенное оборудование
-
Извещатели пожарные взрывозащищенные
-
Извещатели пожарные тепловые резервуарные
-
Извещатели пожарные тепловые точечные
-
Извещатели пожарные тепловые максимально-дифференциальные
-
Извещатели пожарные дымовые
-
Извещатели пожарные комбинированные
-
Извещатели пожарные ручные взрывозащищенные
-
Извещатели пожарные пламени взрывозащищенные
-
Комплектующие к пожарным извещателям
-
-
Извещатели пожарные линейные взрывозащищенные
-
Извещатели охранные взрывозащищенные
-
Извещатели аварийные взрывозащищенные
-
Оповещатели взрывозащищенные
-
Табло оповещения взрывозащищённое
-
Приборы приемно-контрольные и пульты управления взрывозащищенные
-
Адресные взрывозащищенные системы
-
Посты управления взрывозащищенные
-
Системы видеонаблюдения взрывозащищенные
-
Системы контроля доступа взрывозащищенные
-
Громкоговорители взрывозащищенные
-
Коробки коммутационные взрывозащищенные
-
Барьеры искрозащиты
-
Кабельные вводы взрывозащищенные
-
-
Источники вторичного электропитания
-
Расходные и монтажные материалы
-
Средства пожаротушения
-
Первичные средства пожаротушения
-
Порошковое пожаротушение
-
Водяное пожаротушение
-
Аэрозольное пожаротушение
-
Газовое пожаротушение
-
Автономные установки пожаротушения
-
Клапан сброса избыточного давления КСИД
-
Водопенное оборудование
-
Шкафы пожарные
-
Дымоудаление
-
Средства защиты и спасения
-
Знаки безопасности и плакаты
-
-
Сетевое оборудование